英特尔致歉,却遭网友质疑
知闻
2021年12月23日
1.39W
英特尔致歉了,但好像没完全道歉。
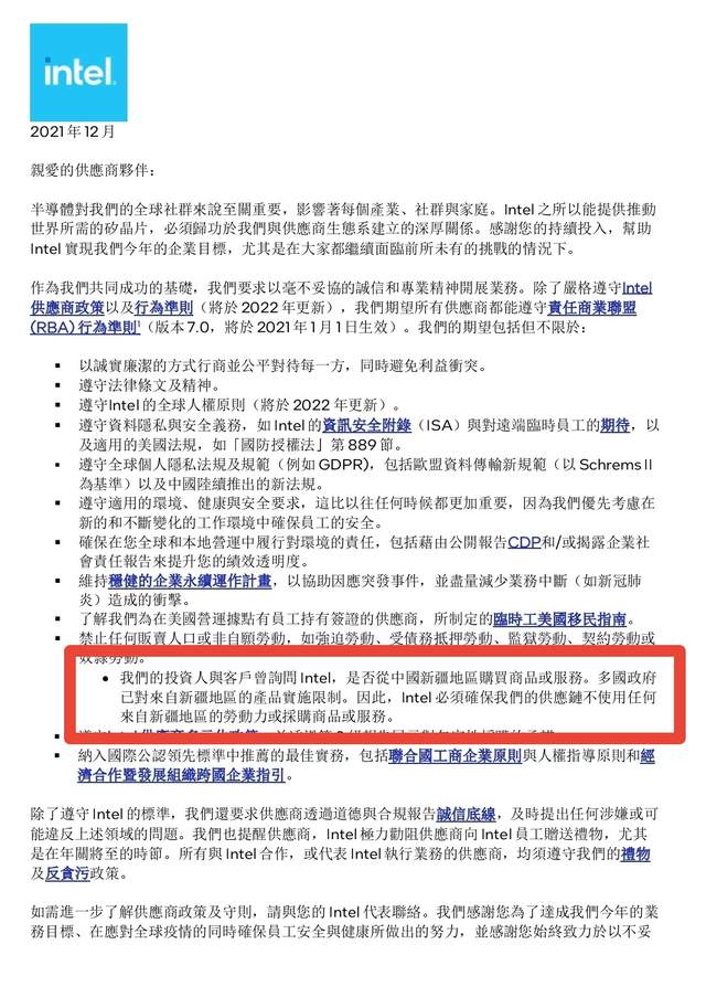
英特尔发布公开声明,称此前抵制新疆产品初衷是“确保遵守美国法律”。
阿知检索发现,目前英特尔官网的禁用声明依然存在。翻译一下这个道歉,基本上就是:“要遵守美国法律,但中国的市场很重要,我们就道个歉吧,但也不会改声明。”
zhiweiguanliyuan