意料之中?北京宝沃破产清算已获受理
知闻
2022年4月24日
9.88K
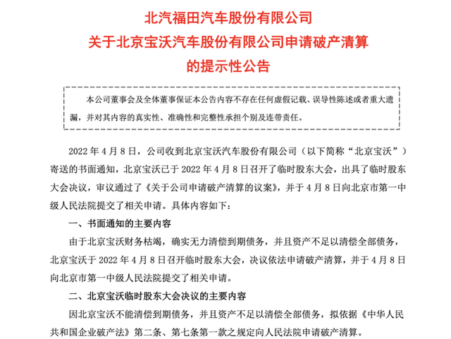
23日,福田汽车公告,公司收到北京宝沃寄送的书面通知。
据悉,北京宝沃由于财务枯竭,无力清偿到期债务,并且资产不足以清偿全部债务,为保护北京宝沃股东及债权人合法权益,已向法院申请破产清算。
2014年,福田汽车斥资500万欧元收购了宝沃汽车品牌,并在2016年1月成立北京宝沃。2019年3月,陆正耀旗下的神州优车宣布拿到了宝沃汽车67%股权。随着神州系崩盘,北京宝沃也随之陷入危机。
zhiweiguanliyuan